或者应该说整个中顶都有这个问题,功能健全的hud只有歼11/A套皮的苏27的hud,其他飞机全都是同一个模板的残废hud
新版本测试服拆包有ws10b文件,加把劲给冲出来

3个问题
1.油量现在太少,大图只能舍弃2发导弹,这是极大的削弱;
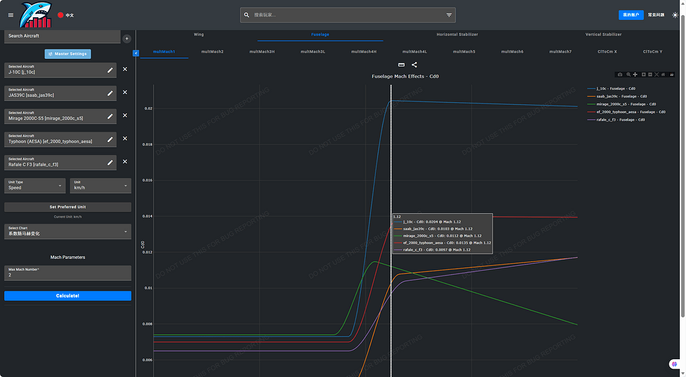
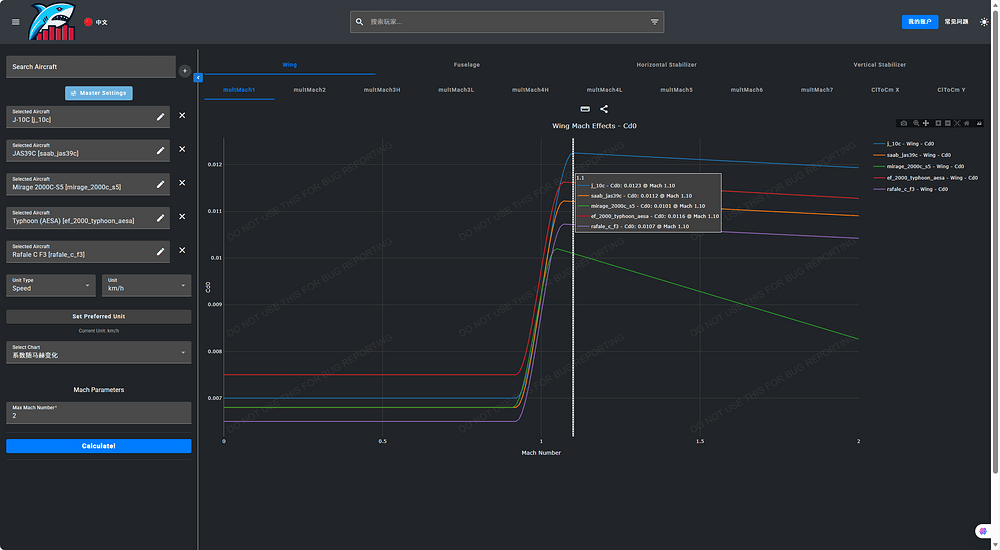
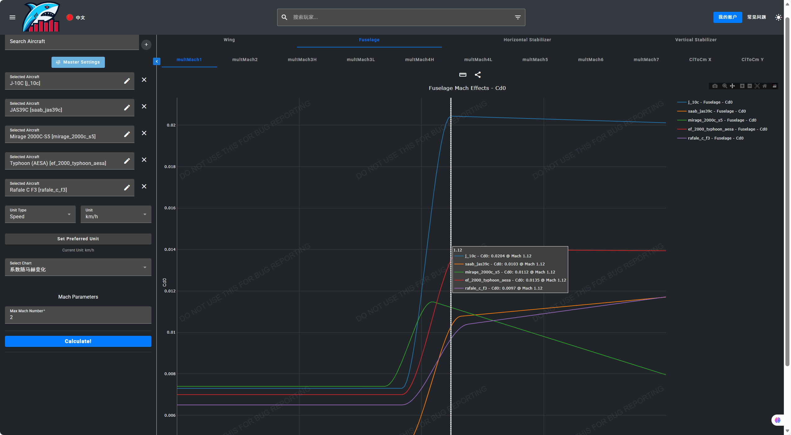
2.阻力问题,老生常谈了,j10A的老问题延续到j10c上;
3.抗干扰物太少,72发干扰物在顶级房环境明显容错太高
错误的,那个hud会时不时蹦俄文出来,我交过issue但是完全没反应
我之前看见哪里有提过j10内油是3200kg左右,但是不知道是哪里看到的了(算道听途说吧)。如果ws10b冲出来了应该大图也够用。
玩家朋友们,社区管理团队已经对论坛以及问题反馈平台针对测试服当前歼-10C 制作状况提出的意见与建议进行了初步梳理进行反馈,现大致归纳如下:
已通过的问题报告:
- 鹰隼-III 吊舱具备红外干扰能力 (Community Bug Reporting System)
- 歼-10C 外观模型建模存在问题 (Community Bug Reporting System) (Community Bug Reporting System)
- 外观模型错误补充内容: 歼-10c外观错误
作为补充反馈的报告内容:
- 歼-10A/C、枭龙、歼轰-7 的座舱 HUD 存在错误 ,部分功能缺失(Community Bug Reporting System)
作为建议提交的内容:
- 为歼-10C 配备 KD-88 (Community Bug Reporting System)
- 为歼-10C 配备 PL-12A (Community Bug Reporting System)
- 将歼-10C 的发动机配置更换为太行 (WS-10) 系列发动机,或以改装件的形式加入游戏
- 为歼-10A/C 与歼轰-7A 配备 C-704KD (Community Bug Reporting System)
感谢您的积极反馈,社区管理团队后续将继续转达玩家意见与建议,跟进载具的相关动向。
J10C应该还能挂C704
a
在提交一遍比较好吧,704在文件夹躺多长时间了
加了
谢谢
希望風阻還是能作修改, 現在基本上還是高到離譜, 機體, 掛架以及霹靂12本身都是.
歼10A和C的阻力问题希望最好还是调一下
气动阻力还能不能改?机体的阻力系数明显有误。
在跨音速后j10机体的加速度明显萎靡
跨音速峰值机体应该低于0.0194而不是现在的0.0204,机翼应该低于0.0112而不是现在的0.0123。
现有数值基本在跨超音速段多了至少10%的虚空阻力。
有个小问题是J10C内构的雷达模型仍然拷贝的1473机扫雷达,模型参考给了
https://community.gaijin.net/issues/p/warthunder/i/liy6eEoKbyJv
J10的机体阻力也应该下调,机体阻力过大,而且雷达模型还是1473的模型(我知道可能会改但是我还是提醒一下),还有就是希望能丰富一下J10C的对地挂载。 complete sentence
支持,同时还是希望能调整j10的阻力,现在阻力也太离谱了,根本不是一个中型机该有的阻力表现
第一次用论坛,请问作为建议提交内容是可能通过还是仅仅是建议
一样的,作为建议提交就是issue区“通过并作为建议提交”,出不出最终还是要看毛子,但是issue区是众所周知的反人类XD
歼10c的klj10雷达,扫描跟踪数量过少,只有20个

其他几个有源相控阵雷达都是40个数量,包括阵风,台风,f15c金鹰,f18e超级大黄蜂



